
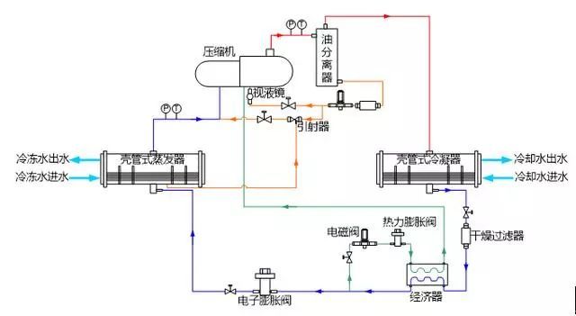
系統原理圖:

制冷劑循環:

噴氣增焓:
同一款壓縮機,在同樣蒸發溫度和冷凝溫度的情況下,COP值提升6%~8%;
同時壓縮機排氣溫度將下降1℃~2℃,改善了壓縮機的運行工況,提高了壓縮機的運行可靠性。

引射回油:

設計選型:
選型流程:計算各單獨空間負荷→選取末端→選取主機→核算冷/熱負荷→確認;
室內負荷計算:室內負荷(W)=房間面積(m2)×單位負荷(W/m2)
注:負荷指標選取需要考慮到現場實際情況。
末端選取:按照負荷、噪音、安裝空間等條件選擇適合的末端形式。
主機選取:一般按照所有末端同時使用系數0.7-0.8選取主機,選擇主機時優先考慮選取2臺,無需考慮備用。(工藝有特殊要求必須連續運行的系統,可設置備用的制冷機。)
核算熱負荷:有供熱需求的需核算,無則不需核算。
選取主機、末端后核算熱負荷,滿足的話可以直接選取,不滿足需要按照熱負荷選擇末端、主機后再核算冷負荷,直到冷熱負荷均滿足需求為止。
選型案例:
例:建筑情況:某辦公樓建筑面積為13000m2,空調面積為12000m2,其中大會議室面積800m2,小會議室面積為2000m2,辦公樓建筑面積為9200m2,有新風需求,無制熱需求。
A.計算冷負荷。
a.按空調冷負荷法估算:
大會議室:800×200(W/m2)=160000W=160kW
小會議室:2000×240(W/m2)=480000W=480kW
辦公區:9200×120(W/m2)=1104000W=1104kW
合計:160kW十480kW+1104kW=1744kW
選主機時負荷:1744kW×0.70=1220.8kW
b.按建筑面積法估算:13000×98W=1274kW
c.由a、b計算結果,冷負荷按1274kW計算。
B.初選定機組型號及臺數:
查看產品設計選型手冊,并參照設計需求。安裝要點:
安裝環境:機組應避免接近火源和易燃物,若與鍋爐等發熱體并設時,應充分注意熱幅射的影響;
選用室溫在45℃以下、通風良好的場所,不允許室外或露天安裝、存放,不允許安裝在有腐蝕性氣體的環境中;
應選取灰塵少的場所;
現場應采光良好,以便于維護、檢查;
為滿足維護、檢修和清掃蒸發器、冷凝器換熱管的需要,機組任意一端必須有足夠的抽管空間,在長度方向應與機組蒸發器、冷凝器長度相當;
為便于機器起吊和檢修,應留出機組安裝、操作、維修所需空間;
機組周圍及整個機房應能實現完全排水。
安裝時需預留維修空間:

安裝基礎圖:
機組的安裝基礎必須是水泥或鋼制結構,應能承受機器的運行重量,且上平面是水平的,機組的安裝基礎最好能預留排水槽;
參考機組的安裝基礎示意圖,在基礎上準確地安放;
鋼板及防振膠墊,待機組與地腳螺栓一起安裝就位后再二次灌漿。地腳螺栓的安裝一般露出安裝平面約100mm。

吊裝示意圖:吊裝時請嚴格按照機組吊裝標識進行操作。

注:以上文章來源于網絡,僅供學習用。

關注我們,掃碼即可:

鍋爐之家客服熱線:











